Anki Flashcard Deck in the Verb Tree Model
Anki is a digital flashcard application that provides time-delayed exposure. Below you can download a deck which contains a large number of Russian verb trees, presented as: Rootspace (-Branch Imperfective). The deck also contains multiple explanation cards, diagrams, example verb tree demonstrations, and semantic snapshots of the Russian verbal prefixes.
The verb tree model presents Russian verbs as routinely derived sets of branch pairs, generated predictably from a small number of Rootspace arrangements.
In the diagrams, the footers "Rootspace" and "Branchspace" are intended to be considered systematically paired. That is, a Rootspace of (-ать/-нуть) should be assumed at baseline to result in a doubled perfective branch, etc.
The basic rule of this model follows what has become standard fare in Russian linguistic literature: prefixes perfectivize, suffixes imperfectivize.
While it is true that given the Rootspace, one can derive the resulting Branchspace, organizing the model that way would be pedagogically verbose, as students would need learn the corresponding Branchspace arrangements for each of the Rootspace prototypes. By minimally increasing the length of the vocabulary token to include the Rootspace and the branch imperfective stem, the model provides a robust, simple, and efficient system of packaging Russian verbs for learning.
So, where the tree model is utilized, the tree is distilled as: Rootspace (-Branch Imperfective)
Here, you can download the deck for use in Anki. Below are the contents of the deck.
Verb Tree List
Trees with Example Diagrams
судить (-суживать, -суждать)
кидать / кинуть (-кидывать)
класть / (положить) (-кладывать, -лагать)
слать (-сылать)
ехать / ездить (-езжать, -езживать)






It's important to note this, because motion verbs require a different than usual metric to judge aspect: заходить is not perfective! In motion verb trees, the "abstract" root forms the imperfective tree. So, usually, there aren't doubled perfective branches in motion verbs.
This verb, however, looks more like a usual verb tree. ;
Note that ложить is now a proscribed word. The branches that come from it, however, are perfectly ubiquitous. -лагать based imperfectives tend towards a bit more formality. This evidences the myth-mnemonic to help you remember: класть came into fashion pushing out older ложить, in all sorts of spots in the tree, but first the root. Common quirks include:
Doubled Perfective Branch, when either of two roots can be prefixed to make perfectives (кинуть)
Doubled Imperfective, when multiple endings (or consonant mutations) are possible to create imperfective forms (судить)
Tree List ~ 250 roots
General Verbs
- гадать (-гадывать) to guess, conjecture, surmise, to divine
- строить (-страивать) to build, make, construct
- весить (-вешивать) to weigh, to hang вешать - to hang (execute)
- хромать (-храмывать) [хромой, хромота] to limp, to be lame; to be poor, far from perfect, not up to standard
- курить (-куривать) to smoke (e.g. tobacco, cigarettes)
- крутить (-кручивать) to twist, twirl, roll
"скрутить / скручивать - to twist down > "to overpower, subdue, bring to submission" - вернуть (-вёртывать); воротить (-ворачивать) to turn (the direction of something), roll, fold
- бросить / бросать (-брасывать) to throw, toss
- валить (-валивать) to heave, hurl, throw (heavily); to screw off
- одолеть / одолевать to overcome, to conqeur
- жать (жму, жмёшь, жмут; ;-жимать) to press, squeeze (нажми на кнопку)
- жать (жну, жнёшь, жнут; -жинать) to reap, to crop (whence ужин, which created a second, differently stressed "ужинать)
- мелькать / мелькнуть (-мелькивать) to flash, flit, blip, be glimpsed
- мерцать to shimmer, twinkle, glimmer, flicker
- швырнуть / швырять (-швыривать) to toss, hurl, chuck, fling
- трясти / тряхнуть (-тряхивать or -трясать) to shake, quake, jolt
- глядеть / глянуть (-глядывать) to look (attempt to see with eyes) "Stress of -глянуть based perfective branch moves to the -нуть, off of the 'я'."
- совать / сунуть (-совывать) to put, slip, stick, poke
- кончать / кончить ; (-канчивать) to finish, end, conclude ; Unprefixed forms left mainly to sexual meaning, use о- or за-!
- сыпать (-ать) to pour (of solids, e.g. grains, sands, money) сыпать > обсыпать / обсыпать
- обсыплю, обсыплешь, обсыплют
- обсыпаю, обсыпаешь, обсыпают
- двинуть / двигать (-ать) to move (direct something to a position)
Note that stress contrasts aspect when using -двигать for Branch forms:
perf. продвигать / imp. продвигать (suffixed over with -ать), but also possible is perf. продвинуть. - тянуть (-тягивать) to pull, draw, haul
- толкать / толкнуть (-талкивать) ;to push, to shove, to thrust
- лить (-ливать) to pour (liquids)
- помнить (-поминать) to remember, recollect, keep in mind
- звякнуть / звякать (-звякивать) to tinkle (make light clinking sounds)
- свирепеть [свирепый] to grow vicious, furious, fierce ;
"Whenever an -еть verb is made from an adjective, as occurs here, in the meaning "to become that adjective", the conjugation is -ею, -еешь, -еют." - пустить / пускать (-пускать) to let, to allow, to permit
- ждать (-жидать) to wait
- тереть (-тирать) to rub, wipe ; тру, трёшь, трут
- стирать (-стирывать) to clean, wash ; Came from тереть + с- + ать = imperfective (wipe down, wipe off). Now its own root, for its own tree.
- будить (-буждать) to wake, awake, waken
- делить (-делить / -делять) to divide, share ; Multiple prefixes can occur with this word at once: -ить always the perfective, -ять the imperfective.
- нырять / нырнуть to dive (to plunge into something headlong)
- звонить (-званивать) to ring, to call (contact by telephone)
- звать (-зывать) to call, invite
- томить (-томлять) to weary, torment, languish
- копить (-капливать, -каплять) to accumulate, gather, amass, save up, conceal
- прыгать / прыгнуть (-прыгивать) to jump, spring, leap
- ставить (-ставлять) to put, to place, to set
- карабкаться (-карабкиваться) to clamber, scramble
- метать / метнуть (-мётывать) to throw, to cast, to hurl
- плеснуть / плескать (-плёскивать) to splash (e.g. in water), to spill, to flutter (of flags, sails), to flail (arms)
- барахтаться to flounder, roll, wallow
- кормить (-кармливать) to feed, to maintain
- шатать / шатнуть (-шатывать) to sway, to rock, to stagger
- колыхать / колыхнуть (-колыхивать) to sway (rhythmically), to rock gently
- ловить / поймать (-лавливать) to catch, to trap, get hold of ;
- лежать ; (-лёживать) to lie (in a horizontal position), to be situated
- (ложиться) / pf. лечь (-легать) to lay, to lie (be situated not standing)
- сидеть (-сиживать) to sit (intransitive) ; (See садить for transitive)
- садить, сажать (-саживать, -саждать) to sit (someone), to plant (something) (transitive. See сидеть for intransitive.)
- These are not a pair, both are potential roots, садить and сажать.
Mostly садить is the main root, сажать is also possible, but because it causes branch-confusion, is less widespread.
e.g. досажать is perfective, even though one might guess otherwise (see New Word Aspect Recognition) - виснуть (-висать) (intransitive) to hang (have a position off an edge) See весить for transitive.
- знать (-знавать) to know, be familiar with
- пугать / пугнуть (-пугивать) to frighten, to scare (someone something)
- рвать / рвануть (-рывать) to tear, to break
- драть (-дирать) to tear, pull, strip off
придраться \ придираться - to undeservedly find fault, to rebuke for small or apparent guilt; к чему, к кому - плести ;(-плетать) to braid, to weave, to lace, to twine
- бить (-бивать) to beat
- падать / пасть (-падать) to fall (lose height), lots of similar figurative senses
- редеть (-реживать, -режать) to thin, to thin out [редкий]
- резать (-резать, -резывать) to cut, slice, carve
врезываться or врезаться / врезаться - "to cut oneself into" - also means "to collide with, run into" - клонить (-клонять) to incline, to bend, to lean "Distantly related to колено - "knee". Some forms refer to kneeling, but the Tree involves mostly "lean" based meanings."
- менять / -менить (-менять) to change (switch forms, places, states)
- теснить (-теснять) to squeeze
- гаснуть (-гасать) to go out (of fire, lights), to die away
- влечь (-влекать) to attract, to draw
- тесать (-тёсывать) to cut by axe, to hew, to shave a layer (with an axe)
- лизать / лизнуть (-лизывать) to lick
- брать / (взять) (-бирать) to take; (+ся) to take oneself somewhere, to get somewhere
- рыть (-рывать) to dig, burrow
- копать / копнуть (-капывать) to dig
- хватить / хватать (-хватывать) to seize, grasp, snatch;
(impersonal) to suffice, to be enough For second sense: кому, или у кого, хватит чего - ткнуть / тыкать (-тыкать) to poke, to stick, jab, prod; to hit
спотыкаться / споткнуться - to jab oneself along, with something, i.e. to be going along, and smack oneself with something: "to trip" or "stumble" - стегать (-стёгивать) to whip, to zip (e.g. backpack), buckle (e.g. of a coat), fasten (of buttons), quilt
- жевать (-жёвывать) to chew (grind with teeth) ; жую, жуёшь, жуют
- беречь (-берегать) to guard, to take care of, to keep safe
- хранить (-хранять) to keep (maintain possession of), preserve, store, guard, save, protect
- тронуть / трогать (-трагивать) "to touch (contact, also emotionally, also 'touch off' as in start moving)"
- дрогнуть / дрожать (-драгивать) to shiver, shake, tremble
- косить (-кашивать) (1) to mow (systematically cut in large amounts)
- косить (-кашивать) (2) to twist, to slant, to squint
- коснуться / касаться (-касаться) to touch (make physical contact with), to concern (have relevance to)
- соприкоснуться / соприкасаться - to come into contact with, to touch, to be contiguous
касаться чего, касающийся чего-то - кашлять / кашлянуть ;(-кашливать) to cough
- калечить (-калечивать) to maim, cripple, mutilate; pervert, twist, warp
- смотреть (-сматривать) to watch, to look at
- гладить (-глаживать) [гладкий] lit. to smooth, to iron (clothes), to pet (animals), to stroke [smooth]
- печатать (-печатывать) to print, to type, to seal (stamp)
- равнять (-равнивать) [равный] to equalize, equate [equal]
- кипеть (-кипать) to boil, to seethe, to burn
- пялиться to stare, to gaze
- пялить (-пяливать) to stretch, to stretch tight; (idiomatic) пялить глаза - to stare
- жечь (-жигать) to burn (apply fire)
- палить (-паливать, or -палять) to singe, destroy with fire, scorch, to fire (discharge a gun)
- стрелять / стрельнуть (branches: pf. -стрелить / imp. -стреливать) to shoot (to fire a weapon)
пристрелить - to shoot down (i.e. to shoot a plane to the ground) - отстрелить - to shoot something off
- застрелить - to shoot (beyond key reference point, i.e. to kill by shooting)
- держать (-держивать) to hold, to have in hands, to grasp
- крепить (-креплять) [крепкий] to fasten, secure, to strengthen [strong, robust]
- разить (-ражать) to strike, to hit, -flict, -flect возразить / возражать - to strike up, i.e. to object, to protest
- отразить / отражать - to strike off, i.e. reflect (e.g. mirror), ward off
- заразить / заражать - to strike into, i.e. to infect (with disease), to contaminate
;- / подражать - to imitate, to copy, to ape (see *под-) - выразить / выражать - to strike out (from within), i.e. to express, to convey
- поразить / поражать - to strike along, i.e. to amaze, to stagger, to affect
- сразить / сражать - strike down (defeat)
- сражение - con-flict, a battle
- разразить / разражать - to strike out (in many directions), to burst out (of war, into tears, laughter)
- льстить (-льщать) to flatter (adulate, compliment) ; кому чем
- манить (-манивать) to beckon, to wave; to attract, lure, entice
- махать / махнуть (-махивать) to wave (e.g. hand, kerchief, flag), to flap, to brandish
- колоть (-калывать) to stab, thrust, prick, cleave колю, колешь, колют
- растить (-ращивать) to grow (something) "Contrast against "расти". This word is as in "I grow flowers" (transtive)."
- зреть (-зирать) (most forms archaic) to watch, to look at ; зрю, зришь, зрят
- зреть (-зревать) ripen, mature
- метить (-мечать) to mark, label "наметить / намечать - "mark up", put on markings/labels"
- крыть (-крывать) to cover
- слушать (-слушивать) to listen "вслушаться / вслушиваться - to listen in, listen attentively
- заслушаться / заслушиваться - to be engrossed listening, to be sucked in listening
- прислушаться / прислушиваться - to listen in (e.g. ear 'up to' a door)
- наслушаться / наслушиваться - to hear one's fill, to hear plenty"
- пнуть / пинать (-пинать) to kick (hit with foot) запнуться / запинаться - lit. to kick oneself over, i.e. to trip over something, to stumble (о что, на чём)
- тискать / тиснуть (-тискивать) to squeeze, snuggle, print "протискиваться - to squeeze/elbow one's way through (e.g. a crowd)"
- мотать (-матывать) to wind, to reel; to wave or shake
- чинить (-чинивать, -чинять) (1) to repair, to fix; to sharpen
- чинить (-чинять) (2) to administer, to give place
- гореть (-горать) to burn (instr.), to be alight, on fire, to gleam
- сосать (-сасывать) to suck
- гнуть (-гибать) to bend
- давить (-давливать; potentially -давлять) to weigh, press, apply pressure, to crush
- imp. гнать and ; imp. гонять Motion verb imperfective doublet, forms the tree:
гнать (-гонять)
to chase, drive - мять (-минать) to rumple, crumple, wrinkle, knead ; Contrast meaning against жать (press). Мять > я мну, ты мнёшь, они мнут.
- грести (-гребать) to rake, row, scrape, scull, shovel
- деть / девать (-девать) to put, to place, to do with, mislay
- любить (-люблять) to love
- качать / качнуть (-качивать) to rock, shake, toss; to pump (move through pipes)
- красть (-крадывать) to steal ; -аду, ;-адёшь, -адут
- веять (-веивать, -вевать) to blow gently, drift, wave or flutter
- pf. купить (-купать) to buy
Infrequent case of a lone -ить Root Verb being perfective. Rest of tree looks as expected. - варить (-варивать) to cook, to boil, to brew
- мерить (-мерять, -меривать) to find size of something (e.g. use a ruler, try on clothes), to measure
- морить (-маривать) to kill, exterminate, exhaust
- марать (-марывать) to soil, stain, dirty, sully, tarnish
- рубить (-рубать) to axe, to chop, to hack
- спорить (-спаривать) to argue, to dispute, discuss, fight
- следовать (-следовать) to follow, to go after (perfective/imperfective identical)
- следить (-слеживать) to watch, follow, spy; to leave footprints
- вязать (-вязывать) to tie, to bind
- царапать / царапнуть (-царапывать) to scratch, to scrape, to scrawl, to scribble
- сечь (-секать) to cut, to chop, to slash, to cleave; to catch on, to get (understand)
- прятать (-прятывать) to conceal, to hide (transitive)
- дохнуть / дыхать (-дыхать) to breathe
- хвалить (-хваливать, -хвалять) to compliment, to praise
- стать / становаиться (-ставать) to become, to stand, to start остаться / оставаться - to remain, to be left
достать / доставать - to get, to take out, retrieve, to attain, obtain
встать / вставать - to arise, to stand up (of people)
восстать / восставать - to arise, rebel, revolt - никнуть (-никать) to hang down, wither, droop* "*Very odd word to try to define,
Few main uses are:
проникнуть / проникать - to penetrate, perforate, permeate
возникнуть / возникать - to arise, appear, emerge, to spring up "Возник вопрос... Кто я такой?"
вникнуть / вникать - to penetrate, to delve into, to consider carefully" - вонять (-ванивать) to stink, to reek
- цвести (-цветать) to bloom, blossom, flower
- волочь (-волакивать) (coll.) to drag, to haul
- решить / решать (-решать) to solve, to settle, to decide, resolve
- искать (-искивать) to look for, to search ;искать чего, что [ищу, ищешь, ищут]. Spelled with -ы- after prefixes ending in hard consonants.
- мешать (-мешивать) to stir, mix, blend; hinder, interfere
- платить (-плачивать) to pay (give money)
- грузить (-гружать) to load (a file on a computer, a truck with cargo, a thing with things etc.)
- лечить (-лечивать) to heal
- винтить ; (-винчивать) to screw (a screw, a bottlecap, lid) отвинтить
- брести (-бредать) to stroll, plod, walk (slowly, casually, or aimlessly) Technically a unidirectional motion verb; compare multidirectional бродить.
- щупать (-щупывать) to feel, probe, grope (to use hands in order to feel)
- вить (-вивать) to create (something) by twisting or weaving привить / прививать - vaccinate, innoculate
развить / развивать - to develop (grow and evolve) - пихать / пихнуть (-пихивать) (coll.) to shove, push, elbow
- расти (-растать) to grow (e.g. of plants or people), to increase (e.g. numbers) Past tenses: рос, росло, росла, росли
- топить (-тапливать) to heat, to stoke (an oven); to melt (fat)
- топить (-топлять) to sink, to drown (something)
- тонуть (-топать) to drown (in), to wallow
- топать / топнуть (-топывать) "to stomp, to stamp one's foot"
- терять (-теривать) to lose (no longer have)
- путать (-путывать) to tangle, mix up, confuse
- калить (-каливать) to incandesce, to heat, to roast
- дёргать / дёрнуть (-дёргивать) to pull, tug, twitch, jerk
- мазать (-мазывать) Actions to do with a viscous liquid being moved, applied, etc. Better than a definition, see some of the more specified prefixed meanings:
смазать / смазывать - apply grease; wipe off; to blur a photo; to diminish clarity
замазать - печь (-пекать) to bake пеку, печёшь, пекут
- плясать (-плясывать) to dance (esp. folk styles, hop, jig) ; пляшу, пляшешь, пляшут
- врать (-вирать) to lie, to be inaccurate, tell tales [вру, врёшь, врут]
- лгать (-лыгать) to lie, to tell lies [лгу, лжёшь, лгут]
- тушить (-тушать) to extinguish, put out, turn off, quench, suppress
- стоять (-стаивать) to stand, be situated; to stop (i.e. stand not walk)
- клевать / клюнуть (-клёвывать) to peck, to pick (of birds), to bite (a lure or bait)
- долбить (-далбливать) to peck, gouge, to repeatedly hit, etc.
- шарить (-шаривать) to fumble, to rummage; (coll.) to understand, to have knowledge of
- грызть (-грызать) to gnaw, to nibble, to crack (nuts)
- сесть (-седать, -саживать) to sit down (intr.) Compare сидеть. See садить for transitive.
- ведать (-ведывать, -ведовать) [archaic root] to know; to govern, manage control Root itself is archaic/poetic, but branch forms are seen.
- значить (-значать) to mean, to signify, matter
- переть (-пирать)
intransitive: to go (ignoring obstacles or prohibitions, often long journey)
transitive: carry or trudge, snag (steal)
Very hard to translate simply. Useful forms: - опираться / опереться - to lean against, to rest on, to rely on
- упереть / упирать - to rest against, to set (something) against
- Some forms focus on "locks":
- отпереть / отпирать - to unlock (e.g. door with key)
- запереть / запирать - to lock, to block up, blockade
- лохматить (-лохмачивать) to dishevel, to tousle, ruffle
- греть (-гревать) to warm, to heat (something) разогреть(ся) / разогревать(ся) - to warm up (e.g. sports)
- молоть (-малывать) to grind (make smaller by crushing) кофемолка
- дуть (-дувать) to blow Дуть на кружку чая
- маять (-маивать) to exhaust (tire out)
- колотить (-колачивать) pound, bash, hammer (action of installing nails) колочу, колотишь, колотят
- мигать / мигнуть (-мигивать) "to blink (one's eye), to wink (sending a message), to blink (of lights, candles, stoplights etc.)" "Branch imperfectives are all with -мигивать, and there is a doubled perfective branch (like you can assume with most -ать / -нуть root pairs). замигать exists, but замигнуть not so much. подмигнуть exists, but подмигать not so much. This makes sense, given the explanation at the bottom of the Trees section"
- глотать / глотнуть (-глатывать, -глощать / -глотить) to swallow "глоток - a gulp, a swallow
глотка - throat, gullet, pharynx
While "глотить" on its own is not seen, understandably the tree takes the form:
Root Verbs: глотать / глотнуть
Branch Verbs: заглотать / заглатывать and sometimes the pattern поглотить / поглащать
The most common perfective, for simple reasons, is проглотить ("swallow through")." - чеканить (-чеканивать) to perform repetitive actions forcefully and with separation to mint, to coin, to stamp (an image on metal)
- черкать / черкнуть (-чёркивать) to write, scribble The stress can also be such that it is чёркать.
- таять (-таивать) to melt, thaw, melt away See таить
- таить (-таивать) to hide, conceal, harbour, keep secret Imperfective branch forms collide with those of таять.
- просить (-прашивать) to ask, to request "Most forms can "request кого" or "request у кого делать"
попросить / попрашивать - to request someone to do something
расспросить / расспрашивать - ask apart, delive rmultiple questions with an aim to find something out
спросить / спрашивать - to ask a question (request down from someone's mind)
выпросить / выпрашивать - receive or achieve by intensive requesting
запросить / запрашивать - to overask (to sell for an unreasonable high price) etc.
порасспросить / порасспрашивать - to spend some time asking apart by question
по-рас-с-просить" - стеречь (-стерегать) to guard, to watch (stay at to protect)
- править (-правлять) to direct, rule
- яснить (-яснять) to clarify "ясный - bright (therefore visible)
'яснить' in and of itself is practically not a real word (ясниться exists)--the point is that a tree exists with many useful words:
пояснить / пояснять - to clarify
выяснить / выяснять - clear up
разъяснить / разъяснять - remove unclarity, make clear (parse)
объяснить / объяснять - to explain
уяснить / уяснять - make clear, understandable, come to understand
The difference between forms is, of course, subtle, ignorable, artful, and described by the prefix section." - хлынуть (-хлынивать) gush, flow, pour Used sometimes with emotions, about crowds, or all sorts of figurative uses
- хлестать / хлестнуть (-хлёстывать) lash, slash, slosh
"to hit with something non-solid" (whether that be something pliable and bendy, like a whip, or a stream of water) ;" - плавить (-плавять, -плавливать) to melt, fuse, smelt, soften by heating
- гранить (-гранивать) to facet, to cut, to form a face in some kind of hard material грань - face (of a polyhedron), facet, border, verge
граница - border, edge, boundary - сверкать / сверкнуть to sparkle, twinkle, glitter, glare
- прыскать / прыснуть (-прыскивать) spray, splash (actions related to droplets) "Also used to mean "burst into laughter"
впрыскать / впрыскивать - to inject
(compare "плескать / плеснуть")" - шмыгать / шмыгнуть (-шмыгивать) (colloquial) to dart, dash, run quickly шмыгать / шмыгнуть носом - to sniff loudly
- ныть (-нывать) to whimper, to whine, snivel; to ache (of a bodypart) крыть style conjugation
- выть (-вывать) to howl, to wail
- стонать ; (-станывать) to moan, to groan ; -ну, -онешь, -онут
- шипеть (-шипывать) to hiss (steady crackling sound)
- орать to yell, bawl, (coll.) to laugh
- кричать / крикнуть (-крикивать) to yell, shout
- звенеть (-звенивать) to ring, to jingle, to clink [compare: звонить (-званивать)]
- сопеть (-сапывать) to wheeze (make loud difficult breaths through nose), sniffle соплю, сопишь, сопят
- хрипеть (-хрипывать) to wheeze, to speak hoarsely, to crackle ; хриплю, хрипишь, хрипят
- ворчать mutter, grumble
- пискнуть / пищать (-пискивать) to squeak, to peep
- -становить / -станавливать or -становлять to stand, to place, set up
- -вратить / -вращать to turn (multiple senses) возвратить / возвращать - to return, give back
- обратить / обращать (внимание) - to turn (attention)
- превратить(ся) / превращать(ся) - to turn (into something - во что)
- отвратить / отвращать - to turn offward, ward off, avert
- отвратительный - disgusting
- -личить / -личать
from лицо - to give a face, "to distinguish" обличить / обличать - to reveal the face, to umask, to condemn - различить(ся) / различать(ся) - to distinguish, tell apart, discriminate
- отличить(ся) / отличать(ся) - to differ, tell from
- -прячь / -прягать to stretch; to harness [compare imperative of прятать]
- -мкнуть / -мыкать to close, to lock, to join (of a formation to lose a gap or opening, e.g. a circle, a military unit)
- -слонить / -слонять to lean (set at an angle)
- -стигнуть or -стичь / -стигать to catch, reach, get up to
- -ветвить / -ветвлять to branch (e.g. of tunnels, structures) ветвь, ветка - branch
- -скочить / -скакивать to jump (hop, leap)
- -местить / -мещать [место] to place, to put, to move
- -шибить / -шибать to hit, hurt, smack
- -речь / -рекать to say, to speak (in high register contexts) [речь - speech]
Sound and Vocalization Verbs
Trees without Rootspaces
Trees
Trees are tokenized as: imperfective root / root (imperfective branch -ывать/-ивать, or -ать/-ять)Cards are designed to give you the information to form the entire tree (see говорить card's image), just from information in the card.
The most common card (verb tree) is laid out like so:
1. Imperfective root verb (branch imperfective form)
2. English translation
3. Additional things of note, especially hard conjugations etc.
Otherwise, there is a pair:
imperfective / perfective (imperfective branch form)
Since Roots can reliably be distinguished for which aspect they are (according to the rules below and in "New Word Aspect Recognition & Pair Derivation"), they are listed in either aspect first, randomly.
-ить (-ивать)
Roots:
Where a '-нуть' root is alone, it may be imperfective.
Where "-нуть / -ать or -ять" occurs, -нуть always the perfective, e.g. perfective дрогнуть, imperfective дрожать.
Where "-ать / -ить" occurs, -ить is the perfective, e.g. perfective пустить, imperfective пускать
This is often because "-ать" is an added, imperfectivizing suffix.
Look out for 'surrogate perfectives.' This is when an imperfective root is said to be paired with a very different looking perfective root: what has actually occured is that a prefixed root (therefore perfective) from a different tree has become a stand-in perfective. Note that the tree for such an odd pair is reliably formable from the imperfective root. For example,
говорить / сказать (imp. казать out of style)
ловить / поймать (по- plus a root related to the -имать / -ять in взять / взимать)
брать / взять (вз- + ять, now an obsolete word meaning take, related to имать, -нимать)
класть / положить (imp. ложить out of style)
I have put one of the verbs in a pair in parentheses at times, to show that the parenthetical form is a kind of surrogate, so that you know that the tree in question is formed off of the other, e.g. (ложиться) / лечь (-легать), where ложиться is coming in from a different tree to fill that role, and for this tree, everything is based on -лечь / -легать, e.g. облечь / облегать, to cover (literally: to lay something 'about' something)
Lone -ить, -еть, -ать roots should be assumed imperfective (the default).
Some roots have underlying consonants (hidden by -сти or -нуть) which reemerge whenever these are removed, i.e. imperfective branches (having gained -ывать/-ивать, or -ать/-ять).
The bulk of cards show:
imperfective -ить Root Verb (-ивать form which makes its imperfective branch)
The perfective branch is then formed with any old prefix put onto the Root Verb, where the prefix defines a 'criterion of completion state' necessary for perfectiveness (see Example Verb cards)
;
Branches:
Additional notes on each card list conjugations, useful, interesting, or strange Branch verbs and their meanings, or for some verbs, lists the few forms that can actually be made from the root (e.g. many verbs never officially reach imperfective branches, being prefixed by only two or three prefixes).
Prefixes can vary in spelling due to voicing and consonant clusters: раз-, раc-, разо-; в-, во-; о-, об-, обо-; от-, ото-, etc. Keep in mind that the prefix will weave in and out of spellings as forms change, too: размять > я разомну
вы- is a prefix which always claims stressed-syllable status in the perfective. This distinguishes the Root Verb вы-conjugation from the Prefixed Forms вы-conjugation:
вы ;говорите (you all speak)
vs
выговорите (you all will express)
but since -ивать removes this necessity:
выговариваете (you all are expressing)
Otherwise, they would be confused in speech.
A root verb with a prefix added becomes perfective. With roots verbs that come in an aspectual pair, sometimes either root can be used for the branch perfectives, creating a doubled perfective branch (https://en.wiktionary.org/wiki/свистать#Russian). This is mostly something not to worry about, although the details are explained further below.
Some very short words (петь, деть, пить, лить, стать) are governed using -вать to make imperfectives.
Almost all verbs use -ывать/-ивать to form branch imperfectives (-иваю, -иваешь, -ивают), which always brings stress change to the syllable immediately preceding the -ивать, e.g. говор-ить > выговар-ивать (often words mutate during this, changing unstressed 'о' to stressed 'а', or revealing an underlying 'ё' when a previously unstressed 'е' gains stress). (https://en.wiktionary.org/wiki/жевать)
While every verb's -ывать/-ивать branch imperfective form is listed, the point is mainly that the verb gets that ending, rather than -ать/-ять (the part to learn with a new verb: -ывать or -ать?), because, apart from the odd mutation, the addition of -ывать/-ивать and the resulting form is wildly predictable, as you'll see. Technically, even the mutations can be intuited in many cases, with experience.
If a word is listed with no parenthetical, there appears to exist no imperfective branch for it. So, there is the root, and whatever perfectives can be made with prefixes, but no need generally to have gone any further and made a branch imperfective. Do not be surprised however if a writer forces any old word to gain по- + -ывать.
The suffix -ать is intrinsically stressed. In roots, where it is sometimes implicitly used, this is mostly reliable. In branch perfectives, this is totally reliable. No matter what, words that have indeed been suffixed with -ать are "-аю, -аешь, -ают" etc. (https://en.wiktionary.org/wiki/высыпать#Russian)
Because of this and the way -ывать/-ивать works, the stressed syllable of imperfective branch verbs (which near-misses making up about half of the verbs you'll encounter!) is always predictable! Ура!
A few root verbs ending in "ать" are not actually stressed on this syllable (hypothetically because it's not the ;suffix "-ать"), but their branch forms are, indicating that -ать has been added overtop. For example, "sprinkle along," i.e. "to strew"
imperfective сыпать (я сыплю) > perfective посыпать (я посыплю)> imperfective посыпать (я посыпаю)
The adding of suffixes often induces mutation letters such as судить > -суживать, or цепить > -цеплять. (https://en.wiktionary.org/wiki/любить)
Branch imperfectives are listed with a hiphen to denote that the form does not consitute a word on its own, but rather occurs with a prefix, e.g. -суживать > отсуживать, подсуживать, ссуживать. Sometimes, a historic root has lost function, and there remains only a pair of prefixable forms, perfective and imperfective, only seen with prefixes. (https://en.wiktionary.org/wiki/-скочить)
There are also instances where the root has essentially gone out of usage, but the many prefixed forms are frequent, e.g. казать (now an archaic word) gives us сказать, показать, заказать, оказаться, as well as сказывать (poetic), показывать, заказывать, оказываться.
Occasionally, the branch imperfectives can be made using different options, making a doubled imperfective branch (-суждать, -суживать). (https://en.wiktionary.org/wiki/сушить)
It is not inherently clear whether -ать was added before or after the prefix of a word (which would make it perfective or imperfective, respectively). This accounts for the prevelance of -ывать, -ивать, which does not have this problem. To avoid this pitfall, when in doubt, add your prefixes to the -ить or -нуть root, whenever roots occur in an -ать/-нуть or -ать/-ить pair.
Some special, common words (Basal Pairs or Quirky Pairs, whatever you want to call them, they deserve a specific name, and special attention to learn their list) have a special branch imperfective form, generally using an infixed -и-, and ending in the usual -ать. A few common ones, to see the pattern, are:
жать > -жимать,
мять > -минать
тереть > -тирать,
гнуть > -гибать,
мереть > -мирать,
слать > -сылать (я шлю, ты шлёшь and я посылаю, ты посылаешь)
брать > -бирать
спать > -сыпать (e.g. просыпаться - literally: to sleep oneself through, i.e. "wake up")
While the left-hand form has a wacky conjugation, the right hand ones will all have standard -ать ones.
Similarly, -чь words tend to reveal underlying constants in their conjugations, which are seen in their paired -ать forms. ;
мочь - помочь - помогать
я могу, помогу, помогаю
ты можешь
влечь - привлечь - привлекать
Я влеку, привлеку, привлекаю
ты влечёшь
сечь - отсечь - отсекать
Я секу, ; отсеку, отсекаю
Ты сечёшь
In verbs with doubled perfective branches, the difference between the two perfectives is often that the -нуть/-ить/-еть one denotes singular instance (something -нуть is especially known for), while the -ать does not, perhaps emphasizing the prefix completion-state over 'one-timeness.' So, подсвистнул might mean a single whistle up at something, while подсвистел would simply emphasize that the whistling occured from below, and perhaps that it had gotten their attention (succeeded). Another example might be скинуть, to do a single throwing together action (one throw), versus скидать, to throw together (emphasizing that the "together" happened and is finished, although probably in many individual 'throws').
Я отбросил одежды на кровать, и потом... (It got thrown on the bed in one chuck.)
Я отбросал одежды на кровать, и потом... (It took multiple throws, but it got done.)
Я отбрасывал одежду на кровать, когда я заметил... (The action of throwing clothes to the side was occuring, when...)
If we're being completely accurate, -ывать -ивать can be added even to roots alone (rarely, with certain words). Its function is along the lines of "iterativity", multiple timed-ness (многократное действие). This is most relevant for motion verbs which tend to develop pretty complex trees. To illustrate, see the following words:
говаривать - многократное к "говорить" - to say multiple times. In past tense ~ "used to say"
певать - многократное к глаголу "петь"
бивать - многократное к "бить"
лёживать - многократное к "лежать"
слеживать - for следить
ганивать - гнать-гонять (whose tree doesn't even have -ивать)
You can use these forms when emphasizing the habituality or repeated quality of an action, rather than the doing ;of the action (as opposed to not doing ;of an act), and when also not interested in specifying any sort of completion criterion or specificity in the type of act (that is to say, сговорить is like a specific type of говорить). If you say "Don't care, just want the verbs raw action, but iterative.", use these, or just say много раз or something like that.
For obvious reasons, such forms are exceedingly rare in the present tense, often relegated to past tense."
ять, -нять / имать ; (-ымать, -имать, -нимать) to take, grab "These are all no longer root words, but we retain many of their branch forms. So ять / имать is obsolete, but you'll see:
поднять / поднимать - to take up, i.e. "to raise" (archaic, poetic: подъять / подымать)
снять / снимать - take off (e.g. a hat)
объять / обымать, обнимать - take about, envelop; comprehend
внять / внимать - (stilted, poetic, literary) to hark, listen, heed ("take in"); from whence we get the frequently seen "внимательный" (attentive, focused in, mindful)
взять / взимать or взымать (or just брать) - literally "take up", grab, acquire (as opposed to "take away" or "take off")
изъять / изымать - to remove, to withdraw ("take out")
понять / понимать - take along, "to understand" [proposing that you take information on your journey :) ]
The associated noun for this tree is ём. (Compare related иметь)"
Concept of Perfectivity
Unprefixed root verbs can be considered "Acts" (Imperfective). They refer to the action of the words meaning.From there, by adding a prefix we specify a criterion for completion-state ;(apartness, throughness, downness, togetherness), by virtue of the meaning of the prefix. Prefixes add a direction-destination, whether abstract or physical, by which it is not only possible but logical that the verb become "perfective" - a prefix defines a criterion for a form of completedness. Then, instead of acts, we refer to "goals" (some of which are literal "completion," but the prefix applied can mean a variety of things other than). ;
Perfectivity is not completion, precisely—it's goal-emphasis rather than act-emphasis
писать - writing as an act in and of itself
пописать - passing some amount of time (по-), writing (писать)
пописал - spent some time writing
пописывать - the act of writing (in the context of spending some time doing it)
пописывал - engaged in the act of spending some time writing
This explains how perfectivity-imperfectivity is more interchangeable than you think, and that the usual rules do not encompass the variety of usages you can encounter.
-нуть perfectives can be perfective without a prefix generally because they refer to singular actions, especially singular instantaneous actions (actions with no duration).
Prefix Usage Guide - Philosophy of Language Learning
Recognition is easiest - noticing that a verb is prefixed. This leads to exposure to examples, which leads to having understood examples, which leads to unconscious generalization: an intuition for meanings, both in production and in comprehension, that is, the ability to get a sense for the prefixes in new words without a dictionary, thus unlocking over half of the verbs on a page. Production, of course, will always be harder, and involve awkward mistakes.What is "the perfective" of a verb? As you can see in the Example Verb sections, the whole idea is somewhat questionable. There is, in some sense, no such thing. There are many perfectives made from their own prefixes, and sometimes, especially the more advanced and abstract the word, there is a default or most common prefix, but in reality this is nothing terribly official. This means that exposure to lots of input is necessary to get a sense for what the best perfective would be. Instead of rote memorization of a pair, this means coming to really understand what's being done when there is a particular perfective to use, over others.
"Completion" or "single-instance" are perfective qualities, yes, but for most verbs out there, such states aren't inherently conceivable. Instead, they get perfectivity from the frame added by a prefix.
Lots of the words in this list are not ones you would want to try to add prefixes to yourself, but it is a central task in reading Russian text, which hasn't been pre-prepared for you, to be able to recognize, parse, and surmise the meaning of novel words based on their parts. Once you can do this, you can read fluidly, even after only learning a couple hundred roots (a far cry from the tens of thousands of vocab words that the standard model suggest you need); once you can read fluidly, you have an infinite amount of mostly comprehensible (and engaging) language input, which you can use to come across all the different forms you might want to use, in context of sentences, and in the context of narratives, all of which helps to specify and maintain memory.
Verbs are not only the center of syntax for sentences, but they are probably also the main players in forming "context." They provide the meat of the mental image produced by "understanding." Because of this, a person who has learned many nouns can only guess (and therefore learn without looking up, read without stopping) so many verbs (often you'll have no chance of this at all), but by contrast, a person who has learned many verbs not only has access to the morphological root ("качалка looks like its from качать!"-each meaning has its group of nouns, verbs, adjectives etc made for it, and so the meaning can be accessed through entry by any of the parts of speech; though, perhaps most effectively through the door of "verbs"), they also can manage to create a mental image of an unfolding story, which gives much stronger clues for the nouns in the sentence! Compare:
"He walked over to the ___, moved to the side a ____, and looked closely at the ______, in order to plan his ____."
vs
"He _____ to the table, ______ a mug, _____ at the map, in order to ____ his journey."
Which of these provides a more understandable, engaging mental image? Which makes you feel more confident to move on to the next sentence? Which gives you the best basis for understanding that next sentence? Which tells a story? Which has blanks that are easier to guess?
Combine this with the fact that there are a small number of verbs used in a disproportionate number of sentences no matter the topic (which cannot be said quite the same about nouns, where topics can really, really change the set of words: people are always getting on, getting off, saying, noticing, being afraid, picking up and putting down, but just imagine the difference between the vocab involved in a library, versus a warzone, or a hospital!), and the right technique becomes clear: Learn verbs. Then you can parse the key elements of sentences, and the rest (nouns) can be accessed through contextualized experience. If somebody "picks something up to cut"-in a hospital you can guess "scalpel", library guess "scissors", warzone guess "knife."
Further, on the average page, the vast majority of verbs are, so to speak, native Russian (говорить doesn't look at all like "speak"), whereas its quite a bit more likely that a noun you run across on a given page may be a loan word, resembling something you can guess like "лифт" (a lift, elevator)
;(As if, people have been doing the same things everywhere and forever, just with different objects.)
Now, one could argue the opposite, and say "How many actions do you do with coffee" Pour, sip, drink, heat. Maybe a few others. How many objects might you "hit"? Too many possibilities to list! Thus nouns can, in some instances, be impossible to guess, and verbs actually somewhat easy. While this is true, I still suspect, в конце концов, the preceding argument holds more weight in the process of trying to read on one's own.
Once you know 30 verbs with the prefix за-, and ;the 30 root-verbs that those are made out of, then you can come to get a sense of the meanings of за-, when which meaning applies, and how the word formation process occurs. But this requires learning root verbs, and prefixes, in two separate acts. In the traditional model, you may be given 100 words that are prefixed with за-, but never given the roots in isolation, so it is next to impossible to get a feel for the prefix in isolation (and therefore, to generalize it). One could easily miss that засыпаться is derived from спать.
Some prefixes are easier than others. The ones used most easily for ad hoc creation, on-the-fly invention, are probably по- and пере-. You can immediately be confident that you can slap пере- on a verb of your choosing to say "re-do", "re-watch", "re-think," or по- to mean "for a little bit, for some time." But even this varies, and пере- will not always result in the intended sense in the listener. ;
On the other end of the spectrum might be "про-" in the meaning of 'mistakenly.' As far as I am aware right now, it is not likely to make sense doing this randomly on one's own. Instead, use this knowledge to help remember encountered instances of that meaning.
Many meanings of prefixes, even when they have multiple, are so stable that you can assume that a verb prefixed with по- could mean "arbitrary time limit" even if dictionaries do not list this as one of the meanings. It is possible, and happens more than you think! Without this system, you might be at a loss - "There's no dictionary entry for it!". With this system, you can confidently keep reading and understanding, having not even checked a dictionary, and seemlessly enjoyed the compact artful conveyence of meaning that is the великий могучий русский язык.
Some verb-trees are easier than others. They can equate very closely to phrasal verbs in English: cut off, cut through, cut out, cut in, cut away, cut across. Others, however, are harder to understand the connection between the root and its prefixed forms. Attempts can and should be made to understand these as two meanings, prefix and root, separately added together, even though this is difficult and often seemingly fruitless, because such an act radically increases memorability (by virtue of being a moderately less arbitrary "mind-palace"), and bolsters one's sense of the prefix. ;
Although the prefix cards make an effort to point out the supreme similarity, larger than you might suspect, between English phrasal verbs and Russian prefixed verbs, fundamentally at the end of the day it's not precisely so much about translating words and finding equivilants, as it is about seeing the image-embodied experiential-sensory contents: stories-expressed by the word in Russian. A word, which is a tool-package of such contents. Разлить по кружкам - should this be equated to "Pour apart", "pour between"? Perhaps a relevant question. But what is definitely important is that you can acquire from the phrase the intended image: Someone pouring a single container of liquid into multiple, as they would for a set of guests etc.
Prefixes
*по- "along"
1. Along some kind of length
2. For an arbitrary time limit ("for some time")
3. An arbitary amount of the course of the action makes it 'along' its way (arbitrary directionality)
4. Arbitrary amount of action started along its way (beginning of action emphasized, starting)" "Compare the phrases
"He whistled along down the street." (1 and 2)
"He pulled along a cart behind him." (3)
"After that, he went along." (4) Arbitrary directionality naturally starts to include a deemphasis in direction or course, and to take up emphasis on the basic beginning of movement.
Sense 3 is one of the best and quickest ways to understand the meaning and usage of пойти--de-emphasis on directionality, emphasis on "along-its-way", whatever that may be."
*c(о)- "together (with) // down (off)"
1a. (from с+gen) off of a surface
1b. downward
2a. (from c+instr) combining by the action
2b. something coming together or forming together by the action (product emphasis)
3. (c- + -ся) mutual convergence
cкидывать / cкинуть - throw down, throw off; throw together
сорвать / срывать - rip off, ; pluck. Он сорвал покрытие подарка.
составить / составлять - put with, put together, stack (things together), compose, gather
столкнуть / сталкивать - to push off or away, push together. ;
слить / сливать - to pour together; to pour off a surface, pour off the top (to separate). .
сговорить / сговаривать - converge by speaking, come to agreement
смять / сминать - (from c+inst) squeeze into a lump; (from с+gen) to squeeze down (e.g. driving over grass)
сжать / сжимать - press together (e.g. teeth, enemy forces)
созывать or сзывать / созвать - call together (e.g. a town)
согласиться / соглашаться [голос - voice] - voice oneself together with, i.e. to agree
Обстоятельства столкнули их вместе. Он столкнул вора, и убежал.
Дождь слилась с крыш. Давайте сливаем эти бутылки в один большой стакан.
"Ад и Земля сольються воедино." (into one, together)" "What's the deal with multi-meaning prefixes? Most prefixes come with a short list of meanings, which are generally tangled together, and derived in a series, from physical to abstract. с-, however, has two completely different physical meanings in play which can be hard to parse.
*раз- "apart, out (all over), dis-, between"
1. Divergence, or happening in multiple/different destinations or directions (2 is enough)
2. Spreading apart
3. (of emotional verbs) arising, growing, emerging: "to become" (злить / разозлить; сердить / рассердить)
рассмотреть / рассматривать - to look apart, to look in detail, to look in order to discern parts or details
разложить / разлагать (or раскладывать) - to lay out, lay apart, spread out, place out; to separate
разлить / разливать - to pour apart, separate pouring, to pour so much it spills over edges in all directions
разговорить / разговаривать - speaking in both directions, speaking that has a listener, rather than the mere act of speaking говорить ;
растерять / растеривать - to lose everything of much of what one had; to lose bit by bit (lose in every which direction)
"По-русски разговариваешь?" isn't merely asking "Can you engage in production (in a void)?" (говорить по-русски)--it's "Do you convese in both directions?"
*у- "away, at, tó (stressed form, see examples)
1. Emphasis on a particular proximity, spot, area, where action occurs (conveying aimedness, or catching)
2. Emphasis that action has moved out of particular spot or proximity (disappearence)
уйти / уходить - going left this proximity, i.e. to leave
урваться / урываться - tear away
уставить / уставлять - to place or set a space (уставить что чем, уставить что куда)
улить / уливать - excessively pour, pour over completely (i.e. fill up the space)
упасть / упадать - to fall (out of intended area) (this is so often meant by "it fell" that упасть is considered default perfective of падать)
уложить / улагать (or укладывать) - place within certain limits, a certain way, or covering a certain space (place to bed, fix one's hair)
углядеть / углядывать - to spot, "to see at a spot", "to look to upon something."
ухватить / ухватывать - to "grasp at," catch
унять / унимать - to take to (a baby), calm, quiet soothe
*вы- out (from within)
1. Emergence
2. The consequence of emergence, i.e. exhaustion or emptying
3. Emergence of a pattern
выпить / выпивать - to drink (something empty)
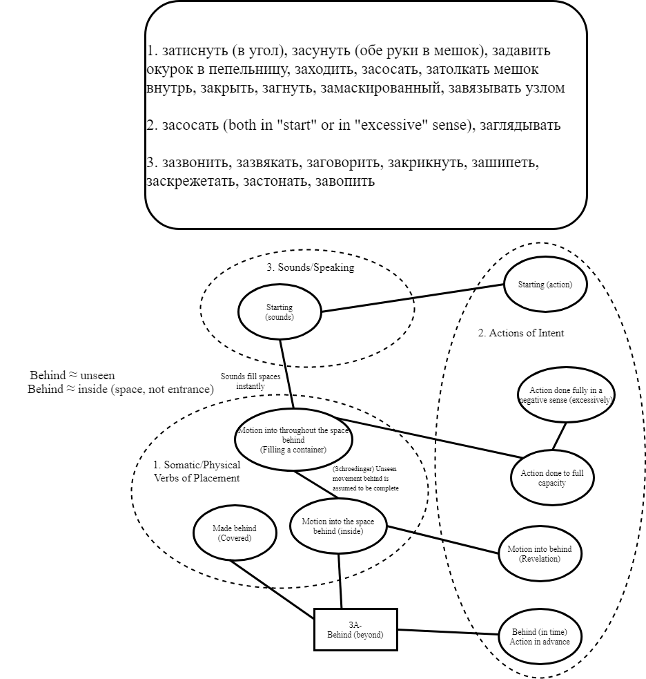
Nesset, Tore, Anna Baydimirova, and Laura A. Janda. 2009. Poljarnyj Vestnik 12 (January):72-84. https://doi.org/10.7557/6.1294. *за- "over, beyond, into

2. Beyond an entrance point ("in", emphasing "showing up" rather than act of entering) ["come over"]
3. Beyond a point of reference (extremeness) [equivilants in English ambiguous with пере-]
4. (esp. sound verbs) to start action
(You can search the cards for each of these roots to compare)
закинуть / закидывать - throw over (cover by throwing something)
забить / забивать - to beat in (e.g. a nail); or, to stuff (one's mouth)
заколотить / заколачивать - to hammer over (close something off by nailing boards over); to insert by pounding; to begin pounding
закрутить / закручивать - start to spin; to spin something into something (e.g. scew)
захватить / захватывать - "take over"
заглянуть / заглядывать - look into, look deep into the details
заткнуться / затыкаться - to shut up (almost literally: to stuff it) "Заткнись!"
открыть / открывать versus закрыть / закрывать - to cover off (open), to cover over (close)
зажать / зажимать - to press over (зажимать рот рукой)
зайти / заходить - not merely "go behind" but "go over"
засомневаться - to begin to doubt" "Do not think of за primarily as "behind"! This is a mistake in the history of translating this word. It is "beyond" or "over," as in "over those hills" or "beyond those hills." This being the central meaning clarifies how за- the prefix manages to encompass the meanings that it does, keeping in mind of course, these are not one-to-one equivilants ("over" in phrasal verbs often coindices with пере-, for instance). One has to parse the meaning of the English prepositions into multiple parts to organize the connections. "Over" in the sense (one must imagine things physical-visually, from whence language emerged non-relativistically) of a path which extends above, beyond, and landing on the other side of something--that is the sense of за- which explains it meaning "behind," while also meaning "extremely", "into", and eventually "start to." We even say, at times, in English "To go to the store over bread" or "start a war over an argument", which incorporates other aspects of за-, and explains why they share the same word.
Use this image to imagine the connection between за's meanings, and what a verb might mean.
"over", "behind", "beyond"covering a distance, reaching a point, passing it, revealing oneself to the other side, revealing the other side to oneself
"солнце заходит за горы (acc)" - The sun is going (to) over the mountains (going behind the mountains)
but also ;
"заходите сюда еще раз" - "Come over (here) again"
"over", therefore, in strictly physical meanings with motion verbs means either "behind (over)" or "to our side of something (over)", that is, "showing up somewhere." Really, both meanings are the same, Russian uses other parts of the sentence to specify whether the "over" is 'to' or 'fro.'"
*в(о)- "in, into
1. Entrance, insertion
[2. For words referring to 'standing up' (as if a sitting person must stand up to 'enter' in the discussion)]
вкидывать / вкинуть - throw into
ворваться / врываться - tear into, rush into, burst in, enter by force
вставить / вставлять - insert, put in
втолкнуть / вталкивать - push in, shove in, cram
влить / вливать - pour in, instill
вскочить / вскакивать - to jump up, to stand up quickly
встать / вставать - to arise, to stand up"
*при- "up to, to
1. Arrival
2. Small approach, small addition, small action
поднять / поднимать - to raise; приподнять / приподнимать - to raise a little bit
прилить / приливать - add a little by pouring; arrive by flowing "Кровь прилила к лицу."
приставить / приставлять - to place up to, place against "Приставил пистолет к голове"
*от- "off, away, back"
1. Small departure, addition of small distance
2. Removal of small amount
3. (sometimes with +ся) cessation of action, or removal of self from something
оторвать / отрывать - tear off, rip off, detach by pulling or tugging
оторваться / отрываться - detach oneself (used to describe shifting attention off something, with effort)
откинуться / откидываться - to throw oneself off, to roughly lean back
When an verb refers to an action that has no direction, and only occurs at a short distance, you can bet that от- is likely to mean "finish doing", since movement off would mean the creation of a distance across which it can't occur." "By imagining a natural emphasis on that which is right in front of us (where our eyes and hands point, and so our attention), "off" or 'от' can mean "back" since it is "off from the thing in front" implicitly."
*до- "unto, until, up to, out (finish)"
1. Emphasizes the removal of final distance to some aim, point, place, space, level
2. Emphasizes reaching a goal, measure
3. Pre- (before)
допить / допивать - drink till the end (notice that this emphasizes reaching the end after a process, in contrast to выпить which emphasizes emptying of the drink. It's a very slight difference, not the end of the world!)
долить / доливать - to add by pouring (reaching, say, a particular amount)
допечь / допекать - to bake unto the necessary amount, to reach doneness in baking (emphasizes reaching an amount, whereas напечь emphasizes amount merely in the sense of quantity or extent, whether it be correct or surprising)
дожечь / дожигать - to burn until the end (e.g. a candle)" "The abstract meanings of prefixes are conceivably later derivatives of the realm of physical, movement meanings they have. до- often can mean physically something is done unto something (generally carrying a sense of 'small addition'), or it can mean something was done unto an amount. The same verb, like with all prefixes, can mean any of the options, depending on context. One useful rule of thumb is that if the clause (sentence) you find the prefixed verb in contains the a preposition (e.g. перейти через, налить на, вбить в, дойти до, вбить из, отойти к), you can suspect the physical ;meaning (often listed first in this deck). Without a prepositional phrase, which generally describe movement directions, the prefix is more likely to not be describing movement, but rather the more abstact senses of the prefix (e.g. за- as extreme action, rather than "behind")"
*на- "up, upon"
1. Up to a surface (onto a surface)
2. Into contact with a surface (bumping into, collision)
3. Up to a certain amount (emphasizes a quantity)
написать / написывать - to write (an amount)
напиться / напиваться - to drink one's fill, to get drunk
налететь / налетать - come flying to somewhere, to fly into (e.g. a wall)
найти / находить - to walk upon, to come upon, i.e. to find
наговорить / наговаривать - to speak much of something (quantity emphasis); to falsely accuse someone"
*о(бо)- about, around, mis-
1. About or around something
2. Including all sides
3. (+ся) mistaken action (probably from 'об+ acc', meaning "upon, up against)
4. Downward (synonymous with one sense of с-
оглянуть or оглядеть / оглядывать - to look about something, look at all sides
оглядеться, оглянуться / оглядываться - to look about oneself, i.e. look round, to look behind
ослышаться / -- - to mishear, to hear incorrectly
оговориться / оговариваться - to mispeak, make a mistake in speech (wrong word etc.)
ошибиться / ошибаться - (to bump up against oneself) to be mistaken"
*про- past, through
1. Through the points along a line
2. Through the point of interest > accidentally beyond point > mistaken action
3. To engage in through a specific length of time (emphasizes non-arbitrary length)
прорезать / прорезать - cut through (from one end of something to the other)
прокарабкаться / прокарабкиваться - to scramble past (through)
пролить / проливать - to spill (something), etc.
*пере- "across, over"
1. Between two emphasis points (especially crossing 'over' a border between)
2. From one instance of action, crossing into another (to do something again, redo something)
3. Crossing the point of interest, doing something too much
пересмотреть / пересматривать - to rewatch, to watch again, to watch over (and over)
перелить / переливать - (1) pour from one container, to another, (3) overpour, to pour up too much, more than the needed amount (2) to empty and fill again anew
переполнить / переполнять - fill up / fill over, above a certain measure-- to overfill
перекричать / перекрикивать - to shout over, to shout loud enough to drown out other sounds" "Meaning 2 is one of the more ad hoc ;prefixes in use: you can fairly reliably add that to whatever and it will work. It may be odd and creative and non-standard, but it will 'work.'"
*под- "up, under, down"
1. Action occuring under ("upward")
2. Action aiming under ("downward"), or low down ;
3. Action as if underneath, following along, or supporting in tandum
4. Action that is subversive, secretive, or subtle
поддержать / поддерживать- to hold under, i.e. to support
подбросить / подбрасывать - to throw upward; to throw beneath; to secretly place something or plant fake evidence (e.g. drugs)
поднять / поднимать - to raise up, "to take up"
подсказать / подсказывать - to help someone pronounce something by saying it correctly quietly or subtly
поддакнуть / поддакивать - to utter affirmative words or sounds in conversation as a token that the listener is following along or agreeing
подвыть / подвывать - to howl in echo another's howling; to howl or wail at a low drone, weakly" "Because с- already takes up many meanings of "down", you'll rarely see this mean "to under" or "down" and much more often see its other sense, "upward" (since воз- is out of style for that, there was a job opening)"
*воз- "up, above (also вз-, вос, вс)
1. Upward movement, arising
2. (especially for movements that first went downward) re-, again, bring back up (returnment)
3. Old prefix, not very in use, and so, remains with some poetic or antiquated forms
вспомнить / вспоминать - recall, to bring back up into memory
воссесть / восседать - dated/ironic way of saying "sit" (solemnly)
восстановить / восстанавливать - renew, renovate, reconstruct, restore
возникнуть / возникать - arise, appear, emerge, spring up
взять / взимать or взымать (or just брать) - literally "take up", grab, acquire (as opposed to "take away" or "take off")
взметнуть or взметать / взмётывать - to hurl up (upwards)"
*недо- 1. Under-, insufficiently, poorly, without reaching intended point
недослушать / недослушивать - to listen inattentively, in part, or not to the end
*из- forth, out (from within)
1. Same as вы- but tends towards higher register, more abstract senses
*пре- "forth, out (from the rest)
1. Separation from a row by moving out of line (exceedingness, totalness, breaking formation)
*пред- "before, fore-
1. In front of (передо мной = before me, "in front of me")
представиться / представляться - to put oneself before someone, i.e. to introduce or present
предсказать / предсказывать - foretell, foresay"
Example Verbs
Example Verb: делать - to do/make
сделать - often used as the perfective because the с- on this verb denotes "coming together to form something", so, when using the verb as in "to make" something, this is generally the perfective. However, there also is used:наделать / наделывать - to make (emphasizing quantity)
поделать / поделывать - to do (over some span of time), to do in sequence a lot or a number of things"
Example Verb: лить - to pour
полить - pour along (give a layer of liquid)залить - pour beyond (pour beyond a reasonable point, i.e. flood)
отлить - pour off (remove a small amount by pouring)
влить - pour in (insert somewhere by pouring)
вылить - pour out (remove from somewhere by pouring)
пролить - pour through (mistakenly pour out)
долить - pour unto (add to something by pouring; pour reaching a specific extent)
прилить - pour to (add a little bit by pouring)
улить - pour at (pour all over a point, completely pour over; e.g. so as to put out a fire)
излить - pour forth (вылить but tends towards poetic meanings)
разлить - pour apart, pour out (distribute or spread apart by pouring; spill by over pouring)
налить - pour up, pour on (fill by pouring, fill up to a particular amount, ;pour on the surface of)
подлить - pour up (add by pouring, emphasising no longer lesser, no longer lower amount)
облить - pour about (pour on all sides, cover all around by pouring)
перелить - pour across (pour from one to another; to pour too much; re-pour anew, pour again)
слить - pour off; pour with, pour together (to pour off a surface; to combine by pouring)
Ask yourself, what really is, how big is, and what is the purpose of the difference between "pour in" and "pour up" and "pour"
Example Verb: писать - to write
написать / написывать - to write a certain amount (a book, a message, a paragraph) (This is considered 'the perfective' mostly because that is the way we tend to speak about writing, in particular. That is the emphasis we tend to have in mind. But not always:)пописать / пописывать - to write for an arbitrary amount of time
прописать / прописывать - to write through the course of some amount of time
подписать / подписывать - to write beneath an additional bit (e.g. to sign, subscribe)
отписать / отписывать - to finish writing, to inform by message (send 'off' writing)
переписаться / переписываться - mutual writing across, i.e. to exchange letters, write back and forth
уписать / уписывать - to find space for something written in a given space, to fill a space with writing
дописать / дописывать - finish writing, to write unto some kind of limit
приписать / приписывать - to write a bit in addition on the side to something written, etc...
Example Verb: пить - to drink
выпивать / выпить - to drink (something out, empty by drinking) (This is considered 'the perfective' mostly because that is the way we tend to speak about 'drinking', in particular. That is the emphasis we tend to have in mind. But not always:)напить - to drink a certain amount (a bottle, a 12-pack, a whole bar)
пропить - to drink for a certain amount of time, to drink through (spend money on drinking) etc.
Here's a rather forced example:
Мы напили все три бутылки. (Wow, how much you drank!)
Мы пропили весь день все три бутылки. (Wow, how long it took!)
Мы выпили все три бутылки. (Wow, all three are empty!)
This example illustrates the non-vital quality the prefixes can take on. They mean things, but more than half the time the meaning can be scrounged up from the context, when the prefix can't be deciphered.
Example Verb: -полнить / полнять - to fill [полный]
As usual, -ять, when used to form imperfective branch verbs, is stressed.You'll tend to find that definitions of one of the following simply list one of the others (e.g. "заполнить (v.): наполнить"). This demonstrates a closeness in their meaning, which would benefit us to note. It also demonstrates further the non-crucial aspect of prefixes at times.
заполнить / заполнять - to fill completely; to fill in (document's blank spaces)
переполнить / переполнять - overfill, fill such that something crosses over the top
наполнить / наполнять - to fill up (fill completely)
дополнить / дополнять - to add unto, fill unto a specified measure
пополнить / пополнять - to increase by adding, add what was missing (arbitrary amount), fill a bit (along)
Example Verb: помнить (-поминать) - to have in memory
помнить - to mind, to hold in memoryприпомнить / припоминать - to bring to mind, to get back at someone (bring back to mind for them how they wronged you)
вспомнить / вспоминать - recall, to bring back up into memory
опомниться / опоминаться ;- to come about one's mind, to mind about oneself (regain consciousness; to come to understand one's mistake)
упомянуть / упоминать (to mention, refer) is related, but most of the помянуть forms are completely out of recognition. ;
Sound Verbs:
The Three Common Perfectives "Imperfective Unprefixed Root, andпо- : To do for an arbitrary amount of time (for a bit, for some time, a while)
за- : To begin
про- : To do for a specific amount of time (all night, all class period, the whole conversation etc.)
Each of these is liable to be met, of course, in a branch perfective form.
It is very common to see simple verbs put into present-active-adverb-participle form ("Doing this, he did this.", offset by commas), with one of these added. So instead of "пищая" (squeaking; emphasing merely that the action was occuring, no reference to time), you're much more likely to see попискивая (same root, underlying -к-), meaning "squeaking", but with an added sense of having some nonspecific length in time over which action occured. Such words may frequently not be found in any English dictionary, and are reliably createable on-the-fly.
New Word Aspect Recognition & Pair Derivation
Prefixes perfectivize.Suffixes imperfectivize.
Root Pairs have a pattern: lone verbs, especially -ить, tend greatly to be imperfective.
Pairs, however, tend to be ;"per. -ить / imp. -ать" and ; ;"perf. -нуть / imp. -ать."
All Branches can be navigated if you know where they started from, but most branches can be navigated without knowing the roots. ;
Pesky instances where the Root form coincides with Branch forms ruin things:
While -ывать/-ивать guarantees an imperfective and is recognizable, -ать -ять causes a conundrum. Is this a Root verb ending in the letters "ать", gaining a prefix to become perfective, or a Root verb gaining a prefix, and then the true suffix ать, making it imperfective? One must know the roots. ;
A generalized example, using с- is shown here:
(с-+root) Perfective >> с-___ать << Imperfective (prefix-+root-+ать)
If you know the root pair, you can determine which is the case.
сказать - perfective because казать + с
укреплять - imperfective, because крепить + у + ять
Prefixed verbs ending in -ать/-ять verbs require the most foreknowledge.
This is much more difficult to explain in words than it is to understand and know. So, a bunch of examples will make it clearer than an explanation:
(The following are random verbs taken from a book.) ;
"засунул" - perfective for sure, because prefix за, and doesn't end in -ать
"договаривались" - imperfective, because -ивать, ;
"заблестели" - perfectice, because prefixed, no ambiguous -ать
"вспомнился" - perfective, because вс-, no ambiguous -ать (if you know your quirky-roots, you know its -помнить / -поминать, and thus the pair вспоминаться)
"отталкивал" - imperfective, because although prefixed, has -ивать (there is no root verb "талкивать", ;therefore this must be толкать + от + ивать)
беседовали - imperfective, no prefix, it's a root verb, and it's a root verb that doesn't come in a pair, doesn't end in -нуть
"обшарпанной" (reverse engineer to обшарпать) - if you don't know the root: most likely perfective, if you know the root is шарпать, then definitely perfective (шарпать + perfectivizing prefix), and you know its imperfective would be обшарпывать
"разрешают" - imperfective (therefore present tense!), because I know the root решить / решать uses the branches -решить / -решать, therefore imperfective решить + раз- + -ать = imperfective)
"внимательно" - this is an adjective, but -тельный replaces -ть on verbs, so внимать is hidden in it, imperfective, because I know the basal quirky-нять / -нимать
"останется" - perfective, cause prefixed, no -ать (from стать, a single syllable -вать word, giving pair оставаться)
"опустевших" - опустеть (from пустой) - perfective, because prefixed, no -ать.
пустеть - if you saw this word and didn't know anything about it, (because of the -еть you could guess imperfective for a high chance, but there is the chance ;you'd be wrong. In this case, you wouldn't.
"выдержал" - perfective, because there is no держить, держать is the root lone imperfective verb, therefore this is perfective due to 1-step having been applied (add perfectivizng prefix), with pair выдерживать. If you didn't know the root, you wouldn't know whether it was hypothetical *держить + вы + -ать, which would be an imperfective.
"прицелиться" - perfective, because при-, and I can be sure, because -ить
"вереща" - You can tell its imperfective because its prefix-less, if you know that it doesn't come in a pair. (You also know for sure its imperfective if its in a present tense participle form -а, -ая, or -ающий -ущий, -ящий etc.)
"обнажал" - This is hard. You have to know that it isn't ;об+на+жать (which would be perfective). This is actually обнажить / обнажать (from нагой). нажать also ;exists, but it is жать plus на- (a whole different tree). нажать does not exist as a root. It is imperfective because it is -ать added to обнажить, or, put otherwise, because it is the -ать in an -ать -ить pair.
"отшатнулся" - ; "-нуть" and prefix means surefire perfective
"продолжалось" - Is this verb from ;должать? No. Then this is something + -ать and therefore imperfective.
By contrast задолжать is perfective, from должать, and therfore gain a prefix, but didn't gain a suffix. The perfectivity can therefore depend on the context determining which sense of the word is being used, but this is very rare in Russian.
облипать - imperfective, because this is not a derivative of a hypothetical "*липать", but rather липнуть + об + ать. If *липать existed, it would 1) be a totally different word/meaning than липнуть, and therefore 2) you could use context to tell whether you were dealing with *липать + об (perfective) or with липнуть + об + ать (imperfective)
"набрякло" - perfective, because -кло past tense could only occur from -нуть (which is sometimes dropped completely to form past tense, as in this case), prefix + нуть means surefire perfective (набрякнуть)
избавиться - perfective, из+ prefix, no -ать, which means it must be бавить + из (that doesn't tell you, though, that it's -бавить, with hiphen, and that there is no word "бавить")
"скомандовал" - perfective, because командовать + с. Some native Russian verb pairs are ; -овать / -овать pairs (indistinguishable), but generally with -овать the pair is an unprefixed and prefixed (e.g. командовать / скомандовать...) ;
"иссыхает" - Hard to tell. ис- prefix means it could be a perfective *сыхать + из. One would have to simply know that it comes from -сыхать / -сохнуть (compare -дыхать -дохнуть). Thankfully, if it came from *сыхать, one would likely have seen it ever anywhere else. ;
"воцарилось" - perfective, from prefix with no -ать. One could guess the imperfective as either воцариваться or just цариться.
"отправлялись" - Is this правлять + от (perfective)? No. Such a word is unlikely anyway, since that вля reeks of consonant mutation from -ять being added: making an imperfective. Imperfective править > perfective отправить > imperfective отправлять
ивать
ивать ;
ивать - always prefixed, always imperfective Branch verb, very easy :)
If you know the Rootspace of a novel word, you can pull it apart and find its aspect by knowing the order of operations. "
сти and сть verbs расти - расту, растёшь, растут, (-растать)
вести - веду, ведёшь, ведут, (-водить: motion verb tree)
пасти - пасу, пасёшь, пасут, (-пасать)
трясти - трясу, трясёшь, трясут, (-трясать, see card)
цвести - цвету, цветёшь, цветут, (-цветать)
грести - гребу, гребёшь, гребут, (-гребать)
плести - плету, плетёшь, плетут, (-плетать)
гнести - гнету, гнетёшь, гнетут, (-гнетать)
___сти - ___Cу, ___Cёшь, ___Cут, (___-Сать)
The consonant found in the imperfective branch form is the same as revealed in the conjugations. ;
красть - краду, крадёшь, крадут, (-крадывать)
класть - кладу, кладёшь, кладут, (-кладывать)
сесть - сяду, сядешь, сядут, (-седать, etc.)